首页
印象分校
北京分校
上海分校
音乐分校
印象口才
印象播音考研
奥尺艺考生文化课
印象留学
历年成绩
明星学员
课程设置
播音学院
播音专业
表演学院
表演专业
服表专业
音乐剧专业
导演学院
导演专业
摄影专业
音乐学院
音乐专业
师资阵容
印象视频
印象MV
学生电影作品
摄影短片展映
教学环境
印象动态
人才引进
联系我们
首页 > 印象新闻
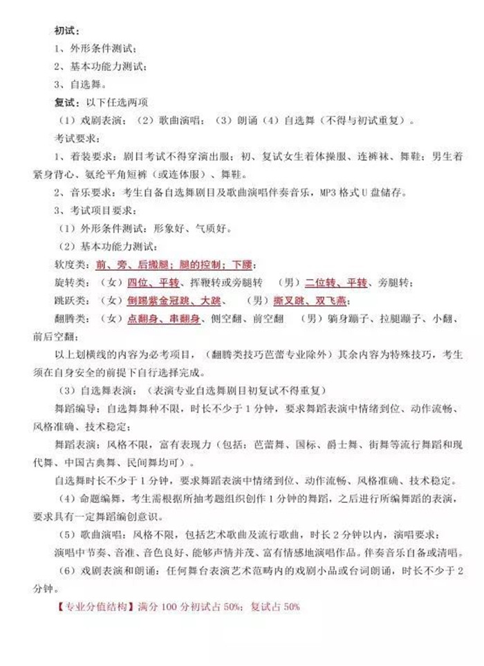
音乐艺考丨西安音乐学院2018年本科招生简章
发布日期:2017/12/29 13:44:22 浏览量:2701
上一篇:
艺考资讯丨《消灭大学生》入围西班牙马德里国际电影节
下一篇:
浙江传媒学院丨浙传校考考题连续两年被我校押中!
所有人员信息及成绩统计全部真实可查并经过本人授权使用,如果涉及版权或违反相关法律法规请立即联系我们核实删除。
关注“杭州印象艺术教育”
可随时了解学校情况
关注“杭州印象音乐艺考”
可随时了解学校情况
官网首页
|
学校简介
|
历年成绩
|
明星学员
|
课程简介
|
五分钟公开课
|
师资阵容
|
印象视频
|
教学环境
|
印象招聘
|
历史资料
|
立即报名
|
联系我们
杭州印象艺术教育(杭州印象业务培训有限公司)是一所由留学德国及意大利海归艺术家创办,专业有播音、导演、表演、艺考、传媒、摄影、摄制、音乐培训等,学员遍及安徽、杭州、浙江、南昌、江苏、福州、南京等地区,浙江音乐学院培训、杭州编导培训、杭州表演培训、音乐高考培训、播音主持培训、音乐剧培训、戏剧影视文学培训、戏剧影视培训、传媒学院培训、影视表演培训、高考舞蹈培训、摄影摄制培训欢迎您来杭州印象艺术教育学习。
杭州播音主持培训学校哪家好,杭州编导培训班报名,杭州表演培训机构,杭州摄影摄制培训课程收费,杭州高考音乐培训多少钱
杭州摄影艺考,杭州印象艺考培训电话:0571-81114011
杭州市西湖区云栖名筑西7幢(浙音国美旁) 杭州印象业务培训有限公司 网络经营许可证编号:杭ICP证1200000号
备案号:
浙ICP备12018890号-1
浙公网安备 33010802004128号